Lazaros Moysis

Kje je kaos? Povsod!

Na valovih znanja
, posodobljeno: 8. 04. 2026, 22:00

Kaj nam najprej pride na misel, ko slišimo besedo 'kaos'? To je beseda, ki jo v vsakdanjem življenju uporabljamo za opis situacije, ki je bodisi nepredvidljiva, zapletena za razumevanje, težavna ali preprosto frustrirajoča. Kot kaotične lahko dojemamo denimo moshpit na koncertu heavy metal glasbe, zmedo kopice kablov, prometni zastoj, zahtevno uganko ali abstraktno sliko (slika 1). Morda se nam zdita kaotična celo naša služba ali odnos s starši in partnerjem.

Kje je kaos? Povsod!

Slika 1: Kaj vam pride na misel, ko slišite besedo 'kaos'?

Viri: Wikipedia, Wikimedia

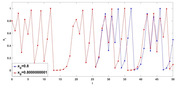
Kaj pa je kaos v resnici? Medtem ko ima ta beseda v vsakdanjem življenju lahko več različnih pomenov, je v fiziki in matematiki njena definicija precej bolj natančna. Kaos se nanaša na deterministične sisteme, torej sisteme, katerih časovni razvoj je opisan z množico nelinearnih pravil, običajno podanih v obliki matematičnega zapisa (na primer diferencialne enačbe). Časovni razvoj kaotičnega sistema je torej mogoče izračunati, če imamo na voljo ustrezna matematična orodja. Kljub temu pa razvoj kaotičnega sistema izraža nekatere osupljive lastnosti. Je aperiodičen, kar pomeni, da se rešitev sistema ne bo nikoli ponovila, ne glede na to, kako dolgo ga opazujemo (v nasprotju denimo s preprostim nihalom). Poleg tega je sistem izjemno občutljiv na že najmanjše spremembe parametrov. To pomeni, da se majhne spremembe v parametrih sistema (začetna velikost populacije, stopnja rojstev ali umrljivosti, koeficient trenja, koeficient prenosa toplote) sprva morda zdijo nepomembne, vendar sčasoma vodijo do popolnoma drugačnega razvoja sistema. Ta lastnost, prikazana na sliki 2, je splošno znana kot metuljev učinek. Če pa različne možnosti časovnega razvoja kaotičnega sistema prikažemo kot krivulje v namišljenem (t. i. faznem) prostoru, te tvorijo zapletene, omejene in neperiodične oblike, imenovane čudni atraktorji (slika 3).

Kje je kaos? Povsod!

Slika 3: Lorenzov atraktor, eden prvih opisanih kaotičnih sistemov.

Ali je kaotični pojav pogost v realnih sistemih? Seveda - prisoten je povsod! Pojav je v šestdesetih letih prejšnjega stoletja prvi identificiral E. Lorenz med preučevanjem poenostavljenega modela vremena, od takrat pa so kaotične pojave odkrili na mnogih področjih. Ekonomski sistemi, število prebivalstva, virusni izbruhi, mehanske vibracije, biološki sistemi - vsi izkazujejo pojav metuljevega učinka. Pravzaprav je težko najti realen pojav, pri katerem se takšno vedenje ne bi pojavilo. Vsak dan sprejemamo majhne odločitve, ki lahko na mnogo različnih načinov vplivajo na našo prihodnost. Naravo je težko napovedovati, zato lahko brez pretiravanja trdimo, da je vsak vidik našega življenja kaotičen.

Kje je kaos? Povsod!

Slika 2: Metuljev učinek. Dve rešitvi kaotičnega sistema z rahlo različnimi začetnimi pogoji.

Kako pa omenjene lastnosti ločujejo kaotične od drugih sistemov? Predvsem tako, da dolgoročno napovedovanje njihovega vedenja postane praktično nemogoče. Prav zato na primer pogosto slišimo, kako težko je natančno napovedati vreme. Tudi če imamo na voljo najsodobnejše računalnike in uporabljamo napredne matematične metode modeliranja, bo že najmanjša numerična napaka sčasoma privedla do odstopanj v napovedih. Ne glede na raven tehnološkega razvoja ne bomo nikoli mogli res dolgoročno napovedovati časovnega razvoja kaotičnih sistemov.

Vloga znanstvenikov

Ali lahko znanstveniki glede na takšno nepredvidljivost sploh upajo, da bodo kaos preučevali, napovedovali ali celo nadzorovali? Da! Kljub svoji nepredvidljivosti imajo kaotični sistemi še vedno določeno strukturo, katere preučevanje nam lahko razkrije informacije o vedenju sistema. Znanstveniki zato preučujejo kaotične sisteme, da bi razumeli, kako sistemi prehajajo v kaotični režim in iz njega ter kako opredeliti stopnjo nepredvidljivosti, ki jo sistem izkazuje. Prav tako raziskujejo, pod katerimi pogoji je mogoče zavreti ali preprečiti pojav kaosa. Preučevanje omenjenih problemov zajema širša področja matematike, računalništva in fizike.

Kje je kaos? Povsod!

Slika 4: (a) Razlike v kemični sestavi med različnimi deli Saturnovih obročev (vir: NASA) (b) Prehodi iz kaotičnega (barvnega) v nekaotično (črno) vedenje na karti nevronske mreže ob spreminjanju njenih parametrov (doi.org/10.1063/5.0280557)

Glede na močno prisotnost teorije kaosa na mnogih znanstvenih področjih se zdi, da preučevanje kaosa razkriva temeljno podobnost med različnimi dinamičnimi naravnimi pojavi. S pomočjo matematičnega modeliranja lahko raznovrstne pojave povežemo s skupnimi matematičnimi zakoni. Podobnosti so pogosto tudi vizualne, na primer pri vzorcih brokolija Romanesco (slika 1) in snežinke. Ena takšnih vizualnih primerjav je prikazana na sliki 4, ki prikazuje Saturnove obroče ter vzorce prehajanja med kaotičnim in nekaotičnim vedenjem v kaotičnem sistemu. Podobnost je zgolj vizualna, saj primerjamo dva popolnoma različna pojava, vendar hkrati očarljiva. Matematika in znanost presegata zgolj vizualno obravnavo z odkrivanjem temeljnih zakonov narave in kaosa.

Kje je kaos? Povsod!

Slika 5: Lepota v kaosu. Ustvarjeno s ChatGPT kot vizualna predstavitev teorije kaosa v sodobnem umetniškem slogu.

Foto:

Kaos in umetna inteligenca

Ali ima z razmahom strojnega učenja in umetne inteligence v našem vsakdanjem življenju teorija kaosa še vedno svoje mesto v sodobnem znanstvenem programu? Seveda, teorija kaosa ostaja prav tako relevantna kot kdajkoli prej, saj se nenehno pojavljajo nova področja, ki jih je mogoče preučevati s stališča kaosa. Tako lahko s teorijo kaosa preučujemo, kako nevronske mreže obdelujejo informacije, kar je neprecenljivo na primer pri razumevanju fizioloških sistemov. Poleg tega je z uporabo tehnik strojnega učenja mogoče iz surovih podatkov izvleči smiselne informacije, graditi modele kaotičnih pojavov in celo izvajati kratkoročne napovedi ter nadzor sistemov. Prihodnost prinaša hiter razvoj na področju strojnega učenja in umetne inteligence, ki ga danes še ne moremo niti slutiti (glej sliko 5 za umetniško abstrakcijo). Zagotovo pa lahko matematično modeliranje in teorija kaosa utreta nadaljnjo pot za razumevanje našega kompleksnega digitalnega sveta. Za sprehod po tej poti matematiki, fiziki, računalničarji in strojniki, tudi na Centru za informacijske tehnologije in uporabno matematiko Univerze v Novi Gorici, gradimo mostove sodelovanja, s katerimi bomo lažje obvladali kaos sodobnega sveta.

dr. Lazaros Moysis, Center za informacijske tehnologije in uporabno matematiko Univerze v Novi Gorici